家在深圳,真实业主生活圈_房网论坛

0

|

577

深惠城际速度有多快?

龙岗少年
龙岗少年

积分:-

注册时间:-

481楼
2023-12-23 14:00:19 来自m.szhome.com
10号线双拥街站你是当不存在??
引用479楼宇宙战斗机的发言:
区域发展也是需要平衡的,方弃双拥街方案,整个平安大道以东的一大片,整个力昌社区,整个铁路东片山厦片区将永远与地铁决别!
引用楼主的发言:
地铁建设属重大民生工程,很多旧改推进慢可借助这一重大民生工程加速推进。平湖社区、力昌社区、凤凰社区可借助17号加快城市更新,建成后提升平湖整体城市面貌。不要让平湖一些片区是城市,一些片区还是乡下。大家好,才是真的好。一枝独秀不是春,百花齐放春满园。
龙岗少年
龙岗少年

积分:-

注册时间:-

482楼
2023-12-23 14:00:53 来自m.szhome.com
现在房地产什么行情你是一点不考虑?
引用478楼楼主的发言:
地铁建设属重大民生工程,很多旧改推进慢可借助这一重大民生工程加速推进。平湖社区、力昌社区、凤凰社区可借助17号加快城市更新,建成后提升平湖整体城市面貌。不要让平湖一些片区是城市,一些片区还是乡下。大家好,才是真的好。一枝独秀不是春,百花齐放春满园。
caocheng
caocheng

积分:-

注册时间:-

483楼
2023-12-23 14:29:11
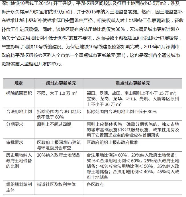
2018年1月深圳市Z-F将平湖枢纽核心区列入全市第一个重点城市更新单元(表1),这也是深圳首个通过城市更新实施大型枢纽开发的单元。


作为2018年市重点更新项目第一个,拖到现在还止步不前,这里面有多少人为因素在里面作梗,导致原简头岭那么多原住民无法回迁,有关利益方就不能良心发现,枢纽站的停止也直接导致铁路西 福星街李仔园村旧改无规划,力元吓旧改也停止不前。


宇宙战斗机
宇宙战斗机

积分:-

注册时间:-

484楼
2023-12-23 14:30:26 来自Android手机客户端
10号线存在过不过力昌社区?你就直接回答我过或不过,别的你多一个字都不用说
引用龙岗少年的发言:
10号线双拥街站你是当不存在??
引用479楼宇宙战斗机的发言:
区域发展也是需要平衡的,方弃双拥街方案,整个平安大道以东的一大片,整个力昌社区,整个铁路东片山厦片区将永远与地铁决别!
引用楼主的发言:
地铁建设属重大民生工程,很多旧改推进慢可借助这一重大民生工程加速推进。平湖社区、力昌社区、凤凰社区可借助17号加快城市更新,建成后提升平湖整体城市面貌。不要让平湖一些片区是城市,一些片区还是乡下。大家好,才是真的好。一枝独秀不是春,百花齐放春满园。
箩山芯谷
箩山芯谷

积分:-

注册时间:-

485楼
2023-12-23 15:18:29 来自Android手机客户端
山厦原住民、罗山片区的企业都不会同意不在铁路东设站。
引用宇宙战斗机的发言:
10号线存在过不过力昌社区?你就直接回答我过或不过,别的你多一个字都不用说
引用龙岗少年的发言:
10号线双拥街站你是当不存在??
引用479楼宇宙战斗机的发言:
区域发展也是需要平衡的,方弃双拥街方案,整个平安大道以东的一大片,整个力昌社区,整个铁路东片山厦片区将永远与地铁决别!
引用楼主的发言:
地铁建设属重大民生工程,很多旧改推进慢可借助这一重大民生工程加速推进。平湖社区、力昌社区、凤凰社区可借助17号加快城市更新,建成后提升平湖整体城市面貌。不要让平湖一些片区是城市,一些片区还是乡下。大家好,才是真的好。一枝独秀不是春,百花齐放春满园。
龙岗少年
龙岗少年

积分:-

注册时间:-

486楼
2023-12-23 15:29:49 来自m.szhome.com
10号线和17号线双拥街站是不是同一个站?你就直接回答我是不是,别的你多一个字都不用说
引用486楼宇宙战斗机的发言:
10号线存在过不过力昌社区?你就直接回答我过或不过,别的你多一个字都不用说
引用龙岗少年的发言:
10号线双拥街站你是当不存在??
引用479楼宇宙战斗机的发言:
区域发展也是需要平衡的,方弃双拥街方案,整个平安大道以东的一大片,整个力昌社区,整个铁路东片山厦片区将永远与地铁决别!
引用楼主的发言:
地铁建设属重大民生工程,很多旧改推进慢可借助这一重大民生工程加速推进。平湖社区、力昌社区、凤凰社区可借助17号加快城市更新,建成后提升平湖整体城市面貌。不要让平湖一些片区是城市,一些片区还是乡下。大家好,才是真的好。一枝独秀不是春,百花齐放春满园。
宇宙战斗机
宇宙战斗机

积分:-

注册时间:-

487楼
2023-12-23 15:44:47 来自Android手机客户端
你闭嘴吧,我懒得和你啰嗦
引用龙岗少年的发言:
10号线和17号线双拥街站是不是同一个站?你就直接回答我是不是,别的你多一个字都不用说
引用486楼宇宙战斗机的发言:
10号线存在过不过力昌社区?你就直接回答我过或不过,别的你多一个字都不用说
引用龙岗少年的发言:
10号线双拥街站你是当不存在??
引用479楼宇宙战斗机的发言:
区域发展也是需要平衡的,方弃双拥街方案,整个平安大道以东的一大片,整个力昌社区,整个铁路东片山厦片区将永远与地铁决别!
引用楼主的发言:
地铁建设属重大民生工程,很多旧改推进慢可借助这一重大民生工程加速推进。平湖社区、力昌社区、凤凰社区可借助17号加快城市更新,建成后提升平湖整体城市面貌。不要让平湖一些片区是城市,一些片区还是乡下。大家好,才是真的好。一枝独秀不是春,百花齐放春满园。
xv880
xv880

积分:-

注册时间:-

488楼
2023-12-23 16:42:21 来自Android手机客户端
如果说走双拥街,除了多照顾部分地区的人群外,还有其他大的优点,那我会支持这方案,但现在看来,除了能多覆盖一些区域,其他全部都是缺点,你让民众怎么支持走双拥街。走双拥街,线路更长,多设一个站成本更高,线路沿途拆迁更复杂、更麻烦,最关键的是没办法和城际快线直接换乘,这才是最致命的。
箩山芯谷
箩山芯谷

积分:-

注册时间:-

489楼
2023-12-23 17:13:02 来自Android手机客户端
多投资不会要你出资,拆迁难不会影响工期延迟开通。时间对你们这么重要,多花不到10分钟换乘都不行。
引用xv880的发言:
如果说走双拥街,除了多照顾部分地区的人群外,还有其他大的优点,那我会支持这方案,但现在看来,除了能多覆盖一些区域,其他全部都是缺点,你让民众怎么支持走双拥街。走双拥街,线路更长,多设一个站成本更高,线路沿途拆迁更复杂、更麻烦,最关键的是没办法和城际快线直接换乘,这才是最致命的。
箩山芯谷
箩山芯谷

积分:-

注册时间:-

490楼
2023-12-23 17:44:29 来自Android手机客户端
希望17号线在平湖境内线路尽量长、设站尽量多设8-9个站最好,设站越多覆盖范围越大、服务居民越多。
小施主
小施主

积分:-

注册时间:-

491楼
2023-12-23 18:10:58 来自Android手机客户端
建议现十号线日常通勤改为五和后直开双拥街再停,中间车站每半个小时停一趟就可以了。
hzping
hzping

积分:-

注册时间:-

492楼
2023-12-23 20:36:03 来自iPhone客户端
山厦片区跟走哪里没什么关联吧,走平湖也可以走山厦,走双拥街也可以走山厦,个人觉得走平湖更妥,走双拥街有一堆旧改拆迁,zf没那么多钱
引用479楼宇宙战斗机的发言:
区域发展也是需要平衡的,方弃双拥街方案,整个平安大道以东的一大片,整个力昌社区,整个铁路东片山厦片区将永远与地铁决别!
引用楼主的发言:
地铁建设属重大民生工程,很多旧改推进慢可借助这一重大民生工程加速推进。平湖社区、力昌社区、凤凰社区可借助17号加快城市更新,建成后提升平湖整体城市面貌。不要让平湖一些片区是城市,一些片区还是乡下。大家好,才是真的好。一枝独秀不是春,百花齐放春满园。
Kl仔
Kl仔

积分:-

注册时间:-

493楼
2023-12-24 16:45:40 来自Android手机客户端
为什么不这东莞东莞才房价1.9万一平方,是不是更加实惠吗?将来的平湖就2万一平方以下,你懂不懂,房价的价值下降,房住不炒
Kl仔
Kl仔

积分:-

注册时间:-

494楼
2023-12-24 16:46:51 来自Android手机客户端
东莞凤岗,一样有轻轨站,凤岗站,为什么你不写
zerony88
zerony88

积分:-

注册时间:-

495楼
2023-12-25 09:29:53
还是要走枢纽,建议平湖站,双拥街纯属多余。
左岸依然轩
左岸依然轩

积分:-

注册时间:-

496楼
2023-12-25 09:53:22
市里决定肯定比我们考虑的全面 ~~~~~
hzping
hzping

积分:-

注册时间:-

497楼
2023-12-25 10:48:08 来自iPhone客户端
17号线走双拥街还是走平湖跟山厦一点关系都没有吧?难道走平湖就不在山厦设站了?走双拥街就一定会在山厦设站?
引用487楼楼主的发言:
山厦原住民、罗山片区的企业都不会同意不在铁路东设站。
引用宇宙战斗机的发言:
10号线存在过不过力昌社区?你就直接回答我过或不过,别的你多一个字都不用说
引用龙岗少年的发言:
10号线双拥街站你是当不存在??
引用479楼宇宙战斗机的发言:
区域发展也是需要平衡的,方弃双拥街方案,整个平安大道以东的一大片,整个力昌社区,整个铁路东片山厦片区将永远与地铁决别!
引用楼主的发言:
地铁建设属重大民生工程,很多旧改推进慢可借助这一重大民生工程加速推进。平湖社区、力昌社区、凤凰社区可借助17号加快城市更新,建成后提升平湖整体城市面貌。不要让平湖一些片区是城市,一些片区还是乡下。大家好,才是真的好。一枝独秀不是春,百花齐放春满园。
caocheng
caocheng

积分:-

注册时间:-

498楼
2023-12-25 10:52:58
山厦站最好的设站位置,应该是跨惠华铁路桥两端,这样就兼顾了新村与老村的居民
引用499楼hzping的发言:
17号线走双拥街还是走平湖跟山厦一点关系都没有吧?难道走平湖就不在山厦设站了?走双拥街就一定会在山厦设站?
引用487楼楼主的发言:
山厦原住民、罗山片区的企业都不会同意不在铁路东设站。
引用宇宙战斗机的发言:
10号线存在过不过力昌社区?你就直接回答我过或不过,别的你多一个字都不用说
引用龙岗少年的发言:
10号线双拥街站你是当不存在??
引用479楼宇宙战斗机的发言:
区域发展也是需要平衡的,方弃双拥街方案,整个平安大道以东的一大片,整个力昌社区,整个铁路东片山厦片区将永远与地铁决别!
引用楼主的发言:
地铁建设属重大民生工程,很多旧改推进慢可借助这一重大民生工程加速推进。平湖社区、力昌社区、凤凰社区可借助17号加快城市更新,建成后提升平湖整体城市面貌。不要让平湖一些片区是城市,一些片区还是乡下。大家好,才是真的好。一枝独秀不是春,百花齐放春满园。
圳草
圳草

积分:-

注册时间:-

499楼
2023-12-25 11:14:47 来自iPhone客户端
認同,工業區改舊工業上樓住宅用地多了3倍在加遠洋項目,居民人數多
引用500楼caocheng的发言:
山厦站最好的设站位置,应该是跨惠华铁路桥两端,这样就兼顾了新村与老村的居民
引用499楼hzping的发言:
17号线走双拥街还是走平湖跟山厦一点关系都没有吧?难道走平湖就不在山厦设站了?走双拥街就一定会在山厦设站?
引用487楼楼主的发言:
山厦原住民、罗山片区的企业都不会同意不在铁路东设站。
引用宇宙战斗机的发言:
10号线存在过不过力昌社区?你就直接回答我过或不过,别的你多一个字都不用说
引用龙岗少年的发言:
10号线双拥街站你是当不存在??
引用479楼宇宙战斗机的发言:
区域发展也是需要平衡的,方弃双拥街方案,整个平安大道以东的一大片,整个力昌社区,整个铁路东片山厦片区将永远与地铁决别!
引用楼主的发言:
地铁建设属重大民生工程,很多旧改推进慢可借助这一重大民生工程加速推进。平湖社区、力昌社区、凤凰社区可借助17号加快城市更新,建成后提升平湖整体城市面貌。不要让平湖一些片区是城市,一些片区还是乡下。大家好,才是真的好。一枝独秀不是春,百花齐放春满园。
hzping
hzping

积分:-

注册时间:-

500楼
2023-12-25 12:00:31 来自iPhone客户端
对的,开3个口
引用500楼caocheng的发言:
山厦站最好的设站位置,应该是跨惠华铁路桥两端,这样就兼顾了新村与老村的居民
引用499楼hzping的发言:
17号线走双拥街还是走平湖跟山厦一点关系都没有吧?难道走平湖就不在山厦设站了?走双拥街就一定会在山厦设站?
引用487楼楼主的发言:
山厦原住民、罗山片区的企业都不会同意不在铁路东设站。
引用宇宙战斗机的发言:
10号线存在过不过力昌社区?你就直接回答我过或不过,别的你多一个字都不用说
引用龙岗少年的发言:
10号线双拥街站你是当不存在??
引用479楼宇宙战斗机的发言:
区域发展也是需要平衡的,方弃双拥街方案,整个平安大道以东的一大片,整个力昌社区,整个铁路东片山厦片区将永远与地铁决别!
引用楼主的发言:
地铁建设属重大民生工程,很多旧改推进慢可借助这一重大民生工程加速推进。平湖社区、力昌社区、凤凰社区可借助17号加快城市更新,建成后提升平湖整体城市面貌。不要让平湖一些片区是城市,一些片区还是乡下。大家好,才是真的好。一枝独秀不是春,百花齐放春满园。
  • 插入图片

    支持一次选择9张图片上传(使用Ctrl、Shift选中);

    支持jpg、png、gif,单张图片不超过10M,png不超过1M,gif不超过300K。

    • 继续添加

  • 提到好友

3(16px)

楼主最近发表

相关帖子

    大家都在看

    下载家在深圳APP

    关注家在公众号