家在深圳,真实业主生活圈_房网论坛

0

|

168

一盆大冷水

太乙真人
太乙真人

积分:-

注册时间:-

21楼
2023-04-11 17:26:04
不排除真实性的可能,就像前几天的自然资源局发布的土地定价意见稿中也是直接取消了安居和人才的描述,因为,只有这样“狠心”才能让那些有一定经济实力的家庭放弃保障房转向商品房,既符合保障房的真正价值也带动了商品房的销售,一举两得!
江三羊
江三羊

积分:-

注册时间:-

22楼
2023-04-11 17:33:07
#/index
引用12楼土豪游走中东的发言:
官网哪儿公布的?
aaa40722883
aaa40722883

积分:-

注册时间:-

23楼
2023-04-11 17:48:36 来自Android手机客户端
去深圳市司法局看一下,附件里有写,楼下也有人上链接了
引用Ptyac的发言:
用脚趾都能想出来不可能的,以前的项目合同都已经签了,没有一点契约精神,纯粹耍流氓可能吗?而且现在的人才房也要封闭流转,并且还比以后的项目多封闭五年,那得是什么样的人才能出这样的政策啊。
引用16楼UPMOST_k的发言:
老办法 就是说轮后库可以继续购买现在的安居房项目 或者后面转换的共有产权项目 不影响轮后库排名。内部轮转和补差价那种满十年 适合以前安居房和后面的共有产权房 人才房。另外强烈建议 经济适用房也要纳入内部轮转或补地价公式。
引用14楼Ptyac的发言:
明显不可能啊,上面一条写了以前的采取老办法,下面一条又写全部封闭流转!这明显自相矛盾啊,官方能出这样的文件?
aaa40722883
aaa40722883

积分:-

注册时间:-

24楼
2023-04-11 17:53:37 来自Android手机客户端


土豪游走中东
土豪游走中东

积分:-

注册时间:-

25楼
2023-04-11 17:55:53 来自Android手机客户端
链接跳转到征求意见稿发文,没有统计数据
引用江三羊的发言:
#/index
引用12楼土豪游走中东的发言:
官网哪儿公布的?
DD062
DD062

积分:-

注册时间:-

26楼
2023-04-11 18:04:54
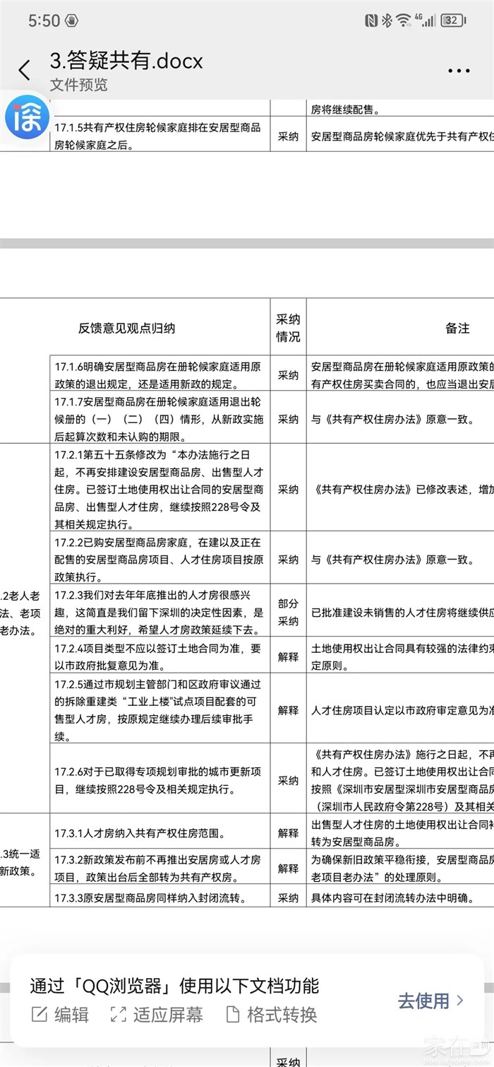
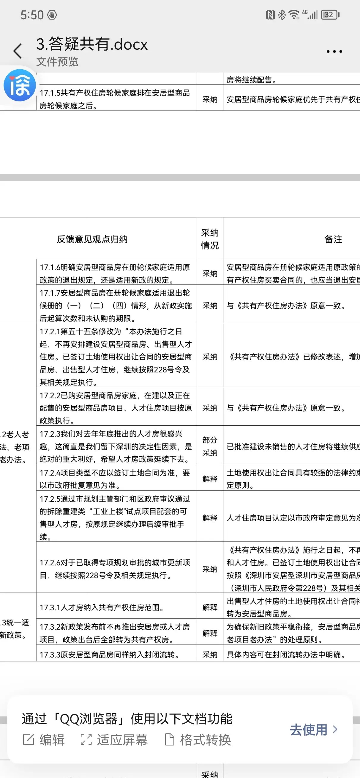
又是故意截一半图,断章取义的。

17.2 老人老办法写着很清楚,按旧政策执行。

17.3是指已购买安居房的,可以转成共有产权,尽快解禁取得二套房票。
Ptyac
Ptyac

积分:-

注册时间:-

27楼
2023-04-11 18:10:47 来自m.szhome.com
我说的是楼主的解读,不是说这个图片不对
引用23楼aaa40722883的发言:
去深圳市司法局看一下,附件里有写,楼下也有人上链接了
引用Ptyac的发言:
用脚趾都能想出来不可能的,以前的项目合同都已经签了,没有一点契约精神,纯粹耍流氓可能吗?而且现在的人才房也要封闭流转,并且还比以后的项目多封闭五年,那得是什么样的人才能出这样的政策啊。
引用16楼UPMOST_k的发言:
老办法 就是说轮后库可以继续购买现在的安居房项目 或者后面转换的共有产权项目 不影响轮后库排名。内部轮转和补差价那种满十年 适合以前安居房和后面的共有产权房 人才房。另外强烈建议 经济适用房也要纳入内部轮转或补地价公式。
引用14楼Ptyac的发言:
明显不可能啊,上面一条写了以前的采取老办法,下面一条又写全部封闭流转!这明显自相矛盾啊,官方能出这样的文件?
UPMOST_k
UPMOST_k

积分:-

注册时间:-

28楼
2023-04-11 18:27:28 来自m.szhome.com
去看看leadership的帖子 就知道现在有多少人在炒安居房了 他们帖子说是大部分等炒安居房获利 50%成本100%产权 然后和商品房一样卖价格。因为她的深户比商品房深户高级一点 因为穷 要挣这波另外50%没有付钱价格和收益。或者干脆说也不想补增值收益 要发大财 阶级跨越 怼老妖。

土豪游走中东
土豪游走中东

积分:-

注册时间:-

29楼
2023-04-11 18:27:36 来自Android手机客户端
给的链接根本就没汇总反馈,只有征求意见稿,来混淆视听的吧??
闪闪6894229_微信
闪闪6894229_微信

积分:-

注册时间:-

30楼
2023-04-11 20:03:44 来自m.szhome.com
不要激动,结果会出来的😃,要不然现在多高兴,后面打脸就越疼
引用28楼UPMOST_k的发言:
去看看leadership的帖子 就知道现在有多少人在炒安居房了 他们帖子说是大部分等炒安居房获利 50%成本100%产权 然后和商品房一样卖价格。因为她的深户比商品房深户高级一点 因为穷 要挣这波另外50%没有付钱价格和收益。或者干脆说也不想补增值收益 要发大财 阶级跨越 怼老妖。
闪闪6894229_微信
闪闪6894229_微信

积分:-

注册时间:-

31楼
2023-04-11 20:07:12 来自m.szhome.com
据说住建局电话被打爆了,文件里那个说法争议很大,后面估计要出具体文件澄清
引用29楼土豪游走中东的发言:
给的链接根本就没汇总反馈,只有征求意见稿,来混淆视听的吧??
UPMOST_k
UPMOST_k

积分:-

注册时间:-

32楼
2023-04-11 20:19:20 来自m.szhome.com
本身安居房是用来住的 不是用来炒的 前面安居房10万可以炒作 轮后库25万家庭就不能炒  等补价格公示出来 满足他们那边唧唧歪歪叫 然后低价出货炒房拉低商品房房价 哪187万商品房业主会答应这么搞。轮后库流转才是正确的。
UPMOST_k
UPMOST_k

积分:-

注册时间:-

33楼
2023-04-11 20:22:39 来自m.szhome.com
就像光明学位房一样 人家是公租房安居房的配套学校 是有这个人口基数才有哪个学校 有些人就是喜欢要挟ZF 商品房喜欢吹 人家自己配套学校还满足不了 不就是深中名气 。九年义务教育又不是不让你家去上 抖音还有看商品房物业去鼓励业主去那边 这些人就应该关起来。
UPMOST_k
UPMOST_k

积分:-

注册时间:-

34楼
2023-04-11 20:27:59 来自m.szhome.com
所以炒安居房口子不能开 开了以后都没有规则 本身漏洞 深圳特区有立法权 你不要可以退出嘛 轮后库很多人要住 人家不是有不满十年退出安居房规则 满十年增值收益也有公式 (如果轮后库内部流转 安居房折价了 虽然旧了 住很多年了 然后土地年限也短了  价格和前面一样 )搞不好装修了 轮后库接盘大巴
boamac
boamac

积分:-

注册时间:-

35楼
2023-04-11 21:09:07 来自m.szhome.com
安居型商品房不能叫安居型商品房,把最早十年前的购房合同都回收,重新签约加上一条房住不吵的条款,然后应该叫它安居型小产权房,或者叫安居型非商品房
引用31楼闪闪6894229_微信的发言:
据说住建局电话被打爆了,文件里那个说法争议很大,后面估计要出具体文件澄清
引用29楼土豪游走中东的发言:
给的链接根本就没汇总反馈,只有征求意见稿,来混淆视听的吧??
boamac
boamac

积分:-

注册时间:-

36楼
2023-04-11 21:18:54 来自m.szhome.com
出售型人才房应该改叫一次性出售后非卖不炒型人才房
引用35楼boamac的发言:
安居型商品房不能叫安居型商品房,把最早十年前的购房合同都回收,重新签约加上一条房住不吵的条款,然后应该叫它安居型小产权房,或者叫安居型非商品房
引用31楼闪闪6894229_微信的发言:
据说住建局电话被打爆了,文件里那个说法争议很大,后面估计要出具体文件澄清
引用29楼土豪游走中东的发言:
给的链接根本就没汇总反馈,只有征求意见稿,来混淆视听的吧??
哲晓749513_微信
哲晓749513_微信

积分:-

注册时间:-

37楼
2023-04-11 21:20:49 来自m.szhome.com
电话打爆炸也没有用,如果正常积分入学,那长圳公租房怎么算分也算不过周边的成熟楼盘,如果长圳入不了学,那这个配套学校的意义何在?那引起的社会异议比现在还大,打着保障房的幌子行商品房利益之实,这个帽子真是够大。
引用31楼闪闪6894229_微信的发言:
据说住建局电话被打爆了,文件里那个说法争议很大,后面估计要出具体文件澄清
引用29楼土豪游走中东的发言:
给的链接根本就没汇总反馈,只有征求意见稿,来混淆视听的吧??
UPMOST_k
UPMOST_k

积分:-

注册时间:-

38楼
2023-04-11 21:21:02 来自m.szhome.com
刚有人说不按规则 不交房贷 集体断供 可以去试试看 ,特区这办事效率你当弱鸡 太当自己一回事。几个月不还银行贷款法拍 直接收回 你只能按流程退房 那是损失最小的。如果前面卖的更便宜 只是居住 装修花10-20万元 你想打水漂?退出来拿了钱 又违约 第二套要5成 或者要先还银行贷款赎回安居房 你有钱赎回 大部分都杠杆炒房 你能买得起商品房?孩子上学怎么办?当初安居房是解决户籍居住问题 你想炒房 不理解安居房是民生工程。
橙子瓤
橙子瓤

积分:-

注册时间:-

39楼
2023-04-11 21:26:04
用户被禁言
UPMOST_k
UPMOST_k

积分:-

注册时间:-

40楼
2023-04-11 21:29:57 来自m.szhome.com
其实安居房只是居住 封闭流转也没有关系 孩子18岁就不属于一起申请人了 只是2房对于有些家庭 改善到后面三房有影响 但人家又不让你亏本 孩子学也上了 自己也住了。有些人就是挣了便宜 半价住同地段商品房小区 还想十年后按商品房走 把ZF支持他的半价和涨幅都要搞到手。这些炒房的就是人心不足 蛇吞象 想弄安居房民生漏洞 让税收补贴民生工程谋私利。很多人怼老妖 不应该说 我只是觉得这些人本身安居房要炒 深圳商品房价要炒 这么高。恶心!!
  • 插入图片

    支持一次选择9张图片上传(使用Ctrl、Shift选中);

    支持jpg、png、gif,单张图片不超过10M,png不超过1M,gif不超过300K。

    • 继续添加

  • 提到好友

3(16px)

楼主最近发表

相关帖子

    大家都在看

    下载家在深圳APP

    关注家在公众号