深圳比不了北京上海的,它们都是直辖,自管自的。深圳要归省管,不可能跳出这个圈子。
深圳其实并不富有。就拿缴纳社保来说,不停地上涨,月月上涨,表面虽然社会友好,不歧视不排外,但它对普通大众的剥削也最严重(一方面是市场经济拼得你死我活,另一方面又要受到各级职能部门的管控,没有自由度,收入所得的分配受到管制),因此,你看到的虽然只是某一方面,其实,从全部各方面看,深圳比北京和上海差得太远了。
贵为四大之一,不要也罢! 其实,什么创新中心,全球科技hub, 都是虚的。老百姓的生活和压力越来越大,环境也越来越不友好(唯一能吹的就是公园多,环境宜人,但那也是大自然母亲赐予的),表示它越来越不适宜大部分人生存,更不利用生活了。
引用8楼楼主的发言:
我家就有一个失能老人在老家,所以我清楚长期照顾一个失能老人有多痛苦。所以也比较关注相关政策。
深圳这边的老年人日照料中心,数量少,收费高,补贴少
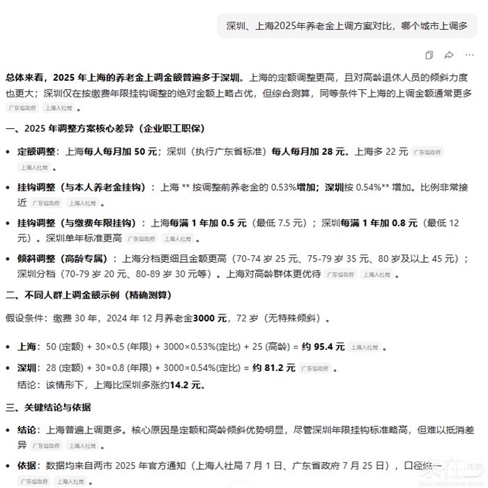
所以深圳养老负担比上海、北京重的多,养老金更应该提上去。