家在深圳,真实业主生活圈_房网论坛

0

|

32

小升初目前最紧要的战斗,先过分班这一关,方法最重要。

风雨同舟999
风雨同舟999

积分:-

注册时间:-

主楼
2024-08-14 23:14:27
标签: 点击标签查看相关内容

小升初目前最紧要的战斗,先过分班这一关,方法最重要。

尽管小升初毕业考全A+,不过那个和分班考这一关不是一个级别,因此,制定了一个10天特训的计划,娃接受能力还可以,有一些难度题需要反复耐心的讲解,但爸爸当老师,小孩不太专注,只能尽力而为了。




当然,还有2个题,第一天5个题,不是太多,每个分类一两个题,关键在于总结方法。我都是用了最优快速的方法讲解,否则到时候循规蹈矩的来不够时间,比如计算题必须全部是技巧性的,不能硬算。
分享
0
白马飞马
白马飞马

积分:-

注册时间:-

沙发
2024-08-15 09:03:42
“小升初毕业考全A+”  A+是要达到所在区的前5%吗?好像每个区A+的定义不完全相同。分班时小学毕业考成绩和分班考成绩应该是按比例计算的吧,后期学校的分班,是平行分班还是蛇形分班
猪猪侠彤
猪猪侠彤

积分:-

注册时间:-

板凳
2024-08-15 09:10:41

lj198784
lj198784

积分:-

注册时间:-

地板
2024-08-15 15:17:16
分班考考哪几科
风雨同舟999
风雨同舟999

积分:-

注册时间:-

4楼
2024-08-15 23:15:59
应该是20%左右,分班每个学校不同,先考好再说
引用2楼猪猪侠彤的发言:

风雨同舟999
风雨同舟999

积分:-

注册时间:-

5楼
2024-08-15 23:17:06
应该是20%左右,分班每个学校不同,先考好再说
引用1楼白马飞马的发言:
“小升初毕业考全A+”  A+是要达到所在区的前5%吗?好像每个区A+的定义不完全相同。分班时小学毕业考成绩和分班考成绩应该是按比例计算的吧,后期学校的分班,是平行分班还是蛇形分班
风雨同舟999
风雨同舟999

积分:-

注册时间:-

6楼
2024-08-15 23:17:59
语数英,每个学校不同,但数学肯定考
引用3楼lj198784的发言:
分班考考哪几科
风雨同舟999
风雨同舟999

积分:-

注册时间:-

7楼
2024-08-15 23:29:47
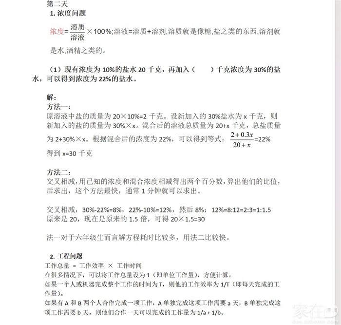
今天浓度和工程问题,需要首选弄懂基本概念,然后寻求解决问题。
工程问题很多时候需要逆向思维才能解决比较快,要求出某人单独完成某项工程需要多少天,可考虑求出工作效率。



风雨同舟999
风雨同舟999

积分:-

注册时间:-

8楼
2024-08-16 00:06:58
  下面这个题,从工作效率入手,就可以迎刃而解。



这里不能一一列出,需要同步的可以悄我,都是教小女的,必须精益求精,并且需要亲自总结归类和总结方法,方法最重要。
小胖墩加一
小胖墩加一

积分:-

注册时间:-

9楼
2024-08-16 15:07:00
临近开学,现在学这个已经来不及了。要么小学毕业前已经收到点招重点班offer,要么在7月份一些初中学校已经完成了摸底,就比如XX学校得暑期夏令营。
义务教育期间是严禁分班考试的,任何初中都是开学及分班,所以你在这个时间段如果不知道已经有分班机制,就别浪费时间学这些初中就淘汰的小奥基础知识了。
风雨同舟999
风雨同舟999

积分:-

注册时间:-

10楼
2024-08-16 23:12:17
要独立自主的做出判断,楼上的只是代表他自己,关于分班的 事情没有哪个学校大张旗鼓进行,“分班”两字都不能公开提及,自己明白就行。知识永远不会淘汰,淘汰的只是高傲的思想,一定要树立信心,别被别人一说就丧失了动力,那是要不得的。

风雨同舟999
风雨同舟999

积分:-

注册时间:-

11楼
2024-08-16 23:46:38
时间短的情况下如何突飞猛进?用笔记本记下来每个知识点,找出关键解决项,再练习一下就比较好。



MAILI
MAILI

积分:-

注册时间:-

12楼
2024-08-17 01:12:04 来自m.szhome.com
借宝地帮我家姑娘寻学生
姑娘自我介绍:小初高一直竞赛路线,高考理科省排100之内,本科复旦大学金融专业,9月就读香港大学硕士,带过初中高中语文、英语、数学、物理,这个暑假带1准大一学妹雅思,这周末结课,开学后有2~3天在香港上课,其他时间都在深圳,继续蹲有需要一对一辅导的学生
另:本人DIY申请的港新硕,收获也不错,港大、港中文、港科、新国力、南洋理工都拿到offer了,有计划香港新加坡留学的也可以交流哦

有需要请WX:han-a-l
J世界末日J
J世界末日J

积分:-

注册时间:-

13楼
2024-08-17 09:44:59 来自iPhone客户端
学校教导处说不会分班考啊,因为是违法的
竹子林cxw
竹子林cxw

积分:-

注册时间:-

14楼
2024-08-21 13:24:35 来自iPhone客户端
你信吗
引用13楼J世界末日J的发言:
学校教导处说不会分班考啊,因为是违法的
红与黑
红与黑

积分:-

注册时间:-

15楼
2024-08-21 13:31:50
信啊,因为叫摸底考
引用14楼竹子林cxw的发言:
你信吗
引用13楼J世界末日J的发言:
学校教导处说不会分班考啊,因为是违法的
你走你路
你走你路

积分:-

注册时间:-

16楼
2024-08-22 15:44:18
有道理 


需要辅导老师可以联系我们

小胖墩加一
小胖墩加一

积分:-

注册时间:-

17楼
2024-08-23 09:46:12
义务教育阶段,学校是一定不会明目张胆分班考试的。
也就是,新初一9月1日报道进学校,所有的班级已经分好了,绝对不会开学后,全员考试,然后再重新分班。
但是,学校也一定会在分班上有分层考虑,只不过这些对于新初一的学生的摸底做的更隐晦,更提前。但绝不是楼主在这个临近开学阶段补这些落后的小奥知识,然后等开学报道后学校摸底已经是没可能得了。说白了就是后知后觉,但是为时已晚。
引用14楼竹子林cxw的发言:
你信吗
引用13楼J世界末日J的发言:
学校教导处说不会分班考啊,因为是违法的
风雨同舟999
风雨同舟999

积分:-

注册时间:-

18楼
2024-08-24 00:05:35
我真的不想回复你,但你既然来这里,有必要回复一下以免误导其他人。
我娃28号考,30号分,绝不是你说的情况,我说出来就是为了让你的言论不误导其他人。
引用17楼小胖墩加一的发言:
义务教育阶段,学校是一定不会明目张胆分班考试的。
也就是,新初一9月1日报道进学校,所有的班级已经分好了,绝对不会开学后,全员考试,然后再重新分班。
但是,学校也一定会在分班上有分层考虑,只不过这些对于新初一的学生的摸底做的更隐晦,更提前。但绝不是楼主在这个临近开学阶段补这些落后的小奥知识,然后等开学报道后学校摸底已经是没可能得了。说白了就是后知后觉,但是为时已晚。
引用14楼竹子林cxw的发言:
你信吗
引用13楼J世界末日J的发言:
学校教导处说不会分班考啊,因为是违法的
看好贴
看好贴

积分:-

注册时间:-

19楼
2024-08-24 06:38:53 来自iPhone客户端
楼主是培训老师,还看不出来吗?
gengeng
gengeng

积分:-

注册时间:-

20楼
2024-08-26 17:33:11
有的初中有分班考
引用17楼小胖墩加一的发言:
义务教育阶段,学校是一定不会明目张胆分班考试的。
也就是,新初一9月1日报道进学校,所有的班级已经分好了,绝对不会开学后,全员考试,然后再重新分班。
但是,学校也一定会在分班上有分层考虑,只不过这些对于新初一的学生的摸底做的更隐晦,更提前。但绝不是楼主在这个临近开学阶段补这些落后的小奥知识,然后等开学报道后学校摸底已经是没可能得了。说白了就是后知后觉,但是为时已晚。
引用14楼竹子林cxw的发言:
你信吗
引用13楼J世界末日J的发言:
学校教导处说不会分班考啊,因为是违法的
  • 插入图片

    支持一次选择9张图片上传(使用Ctrl、Shift选中);

    支持jpg、png、gif,单张图片不超过10M,png不超过1M,gif不超过300K。

    • 继续添加

  • 提到好友

3(16px)

楼主最近发表

相关帖子

    大家都在看

    下载家在深圳APP

    关注家在公众号