家在深圳,真实业主生活圈_房网论坛

0

|

4

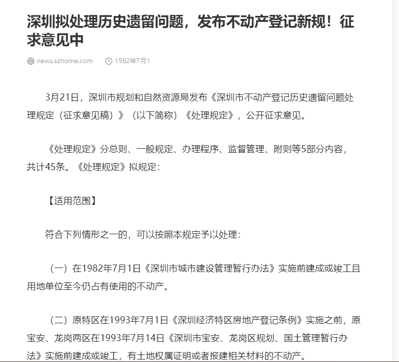
小产权房可以申领产权证了?

山里人家Qiu
山里人家Qiu

积分:-

注册时间:-

主楼
2023-03-23 10:48:24
标签: 点击标签查看相关内容

小产权房可以申领产权证了?


这个新规的意思是小产权房能申领产权证了吗?

分享
0
情感树洞
情感树洞

积分:-

注册时间:-

沙发
2023-03-23 11:19:50
这是讲合规的小产权。
情感树洞
情感树洞

积分:-

注册时间:-

板凳
2023-03-23 11:21:02
还在争求意见阶段
月亮上的石头
月亮上的石头

积分:-

注册时间:-

地板
2023-03-23 11:29:17
想多了。
anduinlee
anduinlee

积分:-

注册时间:-

4楼
2023-03-24 00:05:05
麻烦自己看看正文好不好,之前建成,绝大多数农民房都不符合
  • 插入图片

    支持一次选择9张图片上传(使用Ctrl、Shift选中);

    支持jpg、png、gif,单张图片不超过10M,png不超过1M,gif不超过300K。

    • 继续添加

  • 提到好友

3(16px)

楼主最近发表

相关帖子

    大家都在看

    下载家在深圳APP

    关注家在公众号