深珠通道西延线启动可研招标!深圳⇄珠海将30分钟直达
近日,深珠通道建设迎来新进展。
据广州公共资源交易中心发布的《深圳至南宁高速公路珠海至茂名段工程可行性研究报告统筹编制招标公告》显示,深珠通道西延线——即深南高速珠海至茂名段,已正式启动前期工作。
深南高速是国家高速公路网京港澳高速(G4)的联络线(G0412),东联粤港澳大湾区,西部辐射北部湾城市群,是连接大湾区对接北部湾城市群的东西向出省大通道。
深南高速珠海至茂名段起于珠海市高新区,与深珠通道顺接,经中山、江门、阳江、茂名,终于化州市平定镇(粤桂界),与玉林市博白至高州公路(博白至清湖段)相接。
项目路线全长约 358.84km(不含深珠通道),总投资约 844 亿元(其中:中山至珠海段约38.98km, 投资约199亿元;珠海至江门段约110.21km,投资约260亿元;阳江段108.32km,投资约205亿 元;茂名段101.33km,投资约180亿元)。
建成后,将有效串联珠江口西岸多个城市,成为贯通粤西地区的交通与经济大动脉。
在技术标准方面,项目设计具有较强前瞻性:
中山至珠海段拟采用100/120公里/小时、双向八车道 高速公路技术标准;
珠海至江门段采用120公里/小时、双向八车道/六车道高速公路技术标准;
阳江段和茂名段拟采用120公里/小时、双向六车道高速公路技术标准。
项目线路图
深珠通道:珠江口公铁复合型超级跨海工程
《珠海市综合交通运输体系发展“十四五”规划》曾提到,将积极谋划深珠通道及深南高速(珠海段),在珠江口再打造一超级跨海工程。深珠通道为公铁复合型跨江通道,东起深圳前海,跨越珠江口,西至珠海高新区。
从具体规划来看,深珠通道包含三个重要组成部分:
公路通道:规划双向八车道高速公路,连接深圳前海与珠海金鼎;
高速铁路:深珠高铁始于深圳西丽站,跨越伶仃洋至珠海,设计时速350公里;
城际铁路:深珠城际始于深圳前海站,设计时速200公里。
这种“三合一”的设计让深珠通道不仅能够满足高速公路的通勤需求,还能承接高速铁路和城际铁路的功能,实现多层级交通体系的融合。而其位置位于深中通道与港珠澳大桥之间,恰填补了珠江口现有交通网络的结构性空缺。

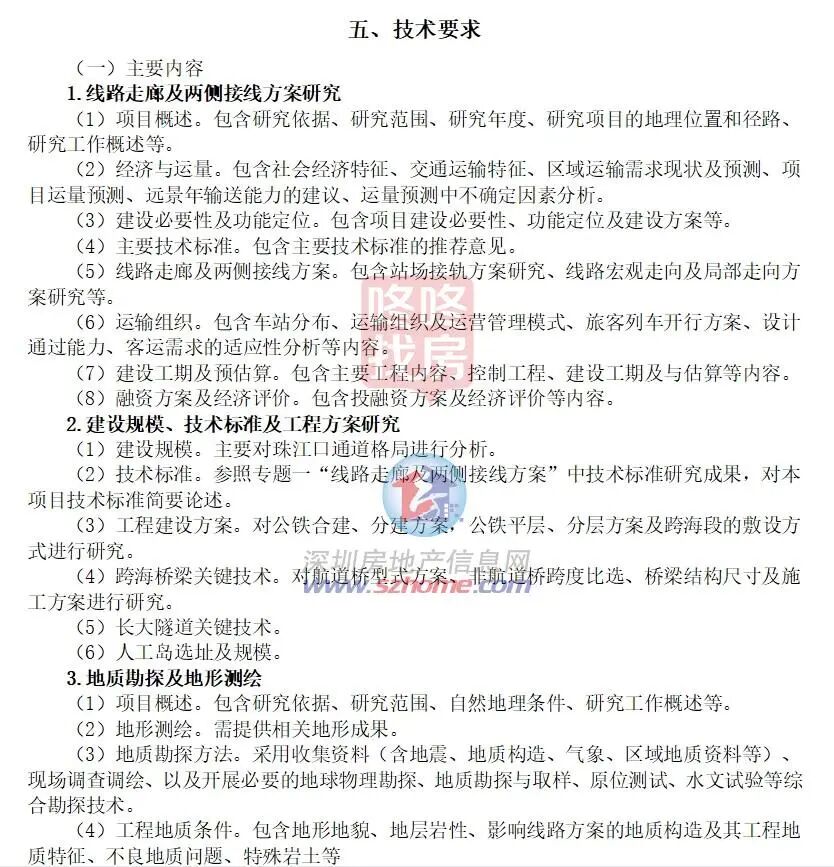
今年9月20日,深圳市发展和改革委员会正式启动深珠通道前期研究(工程技术方案和支撑性专题研究)的招标工作。
本次招标预计金额为2080万元。千呼万唤的深珠通道,终于将迎来实质性进展…
深珠通道东起深圳市,向西跨越珠江口,连接珠海市。
该项目规划建设将缓解珠江口现有跨江通道能力不足的瓶颈,强化深港与珠澳之间的协同联动,并带动粤西地区发展,促进粤琼、粤桂及粤滇、粤黔等多区域合作,对推动珠江口两岸一体化高质量发展、深化粤港澳大湾区建设具有战略意义。
本次研究将重点开展跨江交通需求预测,深入论证通道功能定位与建设规模,明确线位及站位方案,评估工程建设对通航条件、水环境等方面的影响,并推进关键专题的前期研究工作,为深珠通道纳入国家层面规划提供技术支撑。





粤公网安备 44030402000760号