家在深圳,真实业主生活圈_房网论坛

0

|

56

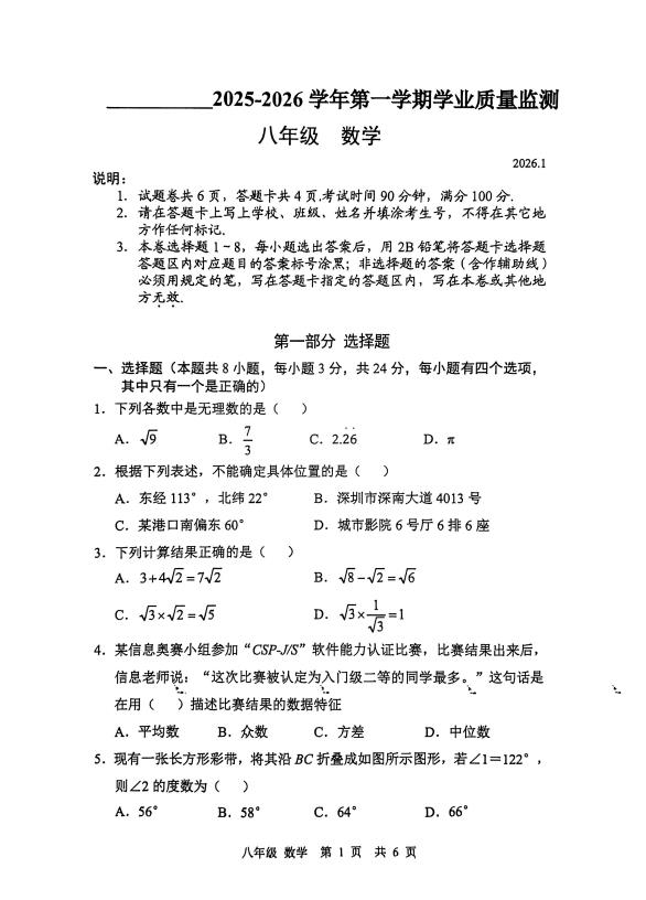
宝安区数学卷 娃说难 后面的没做完

大漠飞燕
大漠飞燕

积分:-

注册时间:-

主楼
2026-01-23 14:08:11
标签: 点击标签查看相关内容

宝安区数学卷 娃说难 后面的没做完

   娃中午哼着小曲儿回家告诉我两个消息:好消息:考完后年前不公布成绩 老师说让孩子们过个好年
                                                                    坏消息:数学试卷有点难,后面没做完 



















分享
0
兔兔的日记本
兔兔的日记本

积分:-

注册时间:-

沙发
2026-01-23 15:00:42 来自m.szhome.com
好像南山是统考,我家也说数学挺难的!
哎,今天考完可以放松一下了!
桃白白
桃白白

积分:-

注册时间:-

板凳
2026-01-23 15:05:38 来自iPhone客户端
渔村大虾米
渔村大虾米

积分:-

注册时间:-

地板
2026-01-23 15:14:53
我家罗湖的,中午就告诉我:你们做好心理准备,没有90分。如果估分准的话,那就是历史最低分了
未明
未明

积分:-

注册时间:-

4楼
2026-01-23 15:38:52
期末数学是区统考。

道法是市统考
秋风舞梧叶
秋风舞梧叶

积分:-

注册时间:-

5楼
2026-01-23 15:38:53
初二第一学期的期末,还行吧,不能说难。
记得我当年读初中时,会有证明题。这卷子比我当年简单,但和现在的教材难度相匹配。如果考不到85分以上,就要当心了。
七分暖男
七分暖男

积分:-

注册时间:-

6楼
2026-01-23 15:56:10
数学试卷为什么这么多字,搞得像阅读理解

数学之美就在于逻辑和简洁
她还是她
她还是她

积分:-

注册时间:-

7楼
2026-01-25 13:39:02 来自Android手机客户端
有答案吗?
大漠飞燕
大漠飞燕

积分:-

注册时间:-

8楼
2026-01-26 09:51:05
宝安区好像也是统考。课外的辅导老师说这次宝安区的比南山区的还难, 不知道是真的还是假的,但是孩子的班主任说数学难度一般。娃又觉得难。
引用1楼兔兔的日记本的发言:
好像南山是统考,我家也说数学挺难的!
哎,今天考完可以放松一下了!
大漠飞燕
大漠飞燕

积分:-

注册时间:-

9楼
2026-01-26 09:56:04













这是南山区的么?
大漠飞燕
大漠飞燕

积分:-

注册时间:-

10楼
2026-01-26 09:56:34
老师有发答案,我还没看,我现在不会做初二的数学了
引用7楼她还是她的发言:
有答案吗?
大漠飞燕
大漠飞燕

积分:-

注册时间:-

11楼
2026-01-26 09:57:03
我家数学没上过90分,扎心呐。
引用3楼渔村大虾米的发言:
我家罗湖的,中午就告诉我:你们做好心理准备,没有90分。如果估分准的话,那就是历史最低分了
渔村大虾米
渔村大虾米

积分:-

注册时间:-

12楼
2026-01-26 13:34:23
周末老师发了答案,娃娃不肯批改,估计自己也失落,从小一至今大考从没低于90分
zouye2007
zouye2007

积分:-

注册时间:-

13楼
2026-01-26 14:38:07
你好 八年级数学宝安的卷子答案能给我吗 还有南山的卷子少了第二面 谢谢  182273600@qq.com
大漠飞燕
大漠飞燕

积分:-

注册时间:-

14楼
2026-01-26 15:13:10



南山区第2面
引用13楼zouye2007的发言:
你好 八年级数学宝安的卷子答案能给我吗 还有南山的卷子少了第二面 谢谢  182273600@qq.com
zouye2007
zouye2007

积分:-

注册时间:-

15楼
2026-01-26 16:08:12
感谢楼主
兔兔的日记本
兔兔的日记本

积分:-

注册时间:-

16楼
2026-01-26 16:40:44
我家的聊以自信的数学这次也考糊了,我看了一下卷子贼多字,我感觉看着那密密麻麻的字都吓坏了。
孩子说她不确定能不能搞及格,哎小四门她这次背了,倒是自信了很多。
她的目标还是冲进150名,希望不要落空吧,不过看数学这样也有点悬!
凌宇kk
凌宇kk

积分:-

注册时间:-

17楼
2026-01-26 20:03:41 来自Android手机客户端
我上学时数学一直是弱项。花的时间最多,提分最少。在能考上大学的人里,数学课上我的反应能力像个智障。一直毕业后到现在,父母仍然认为我不努力,其实真的是思考能力达不到,我给人比较聪明的错觉是因为记忆力好、注意力良好。
美国不过如此
美国不过如此

积分:-

注册时间:-

18楼
2026-01-27 09:12:48
南山区的应该不难吧。我娃说很多人应该可以得满分。但是她不小心,错了一点原本应该作对的。
可能还是学校不一样吧。我娃在南外高新。 
引用1楼兔兔的日记本的发言:
好像南山是统考,我家也说数学挺难的!
哎,今天考完可以放松一下了!
大漠飞燕
大漠飞燕

积分:-

注册时间:-

19楼
2026-01-27 09:31:02














大漠飞燕
大漠飞燕

积分:-

注册时间:-

20楼
2026-01-27 09:31:29
年前不公布成绩,娃说老师说的,让孩子们过个好年,不要为了成绩不开心
  • 插入图片

    支持一次选择9张图片上传(使用Ctrl、Shift选中);

    支持jpg、png、gif,单张图片不超过10M,png不超过1M,gif不超过300K。

    • 继续添加

  • 提到好友

3(16px)

楼主最近发表

相关帖子

    大家都在看

    下载家在深圳APP

    关注家在公众号