标签:
点击标签查看相关内容
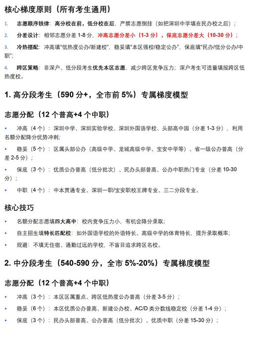
2026深圳中考志愿填报整理笔记
录取核心规则深度解析(决定填报成败的关键)





粤公网安备 44030402000760号
