家在深圳,真实业主生活圈_房网论坛

0

|

315

拿到了退休金核定单

木子苗
木子苗

积分:-

注册时间:-

301楼
2026-01-15 15:40:49
亲,请问视同缴费年限包含医保吗?
引用285楼无言不由衷的发言:
视同缴费年限按1.529计缴费指数,确实很高。真的是吃到了政策红利。
引用284楼xian1988的发言:
深圳给的可真高,这个不服气不行


引用280楼无言不由衷的发言:
知足吧。
我前几天看到一个案例,深圳一个大哥缴了37余年社保,个人账户才9万多,每个月可以领8300多。因为他有146个月的视同缴费年限。
引用279楼xian1988的发言:
个人账户51万  8600

某二线省会  个人账户  11万多  33年工龄   3780   是不是应该满意啊  没交那么多

无言不由衷
无言不由衷

积分:-

注册时间:-

302楼
2026-01-29 19:47:06 来自m.szhome.com
医保的视同缴费年限认定很复杂,各地的政策都不同,有些地区需要有实际缴费n年以上才可以认定。所以没法说清楚。
引用301楼木子苗的发言:
亲,请问视同缴费年限包含医保吗?
引用285楼无言不由衷的发言:
视同缴费年限按1.529计缴费指数,确实很高。真的是吃到了政策红利。
引用284楼xian1988的发言:
深圳给的可真高,这个不服气不行


引用280楼无言不由衷的发言:
知足吧。
我前几天看到一个案例,深圳一个大哥缴了37余年社保,个人账户才9万多,每个月可以领8300多。因为他有146个月的视同缴费年限。
引用279楼xian1988的发言:
个人账户51万  8600

某二线省会  个人账户  11万多  33年工龄   3780   是不是应该满意啊  没交那么多

春天之枫
春天之枫

积分:-

注册时间:-

303楼
2026-01-30 10:07:40
社保局审档说有52个月视同缴费,实际缴费是从90.年1月开始的,请问工龄应该是从什么时候开始算起的,补充2001年调干从湖北入深户。

无言不由衷
无言不由衷

积分:-

注册时间:-

304楼
2026-01-30 10:38:03 来自m.szhome.com
正常来说,视同缴费年限和实际参保年限加起来就是工龄。你这样问,是因为你的视同缴费年限和实际参保时段重复了吗?如果是这样,退休时社保局会让你选其中之一的年限来计算累计缴费年限,调入人员的缴费指数有保底1.529,应该会比实际缴费指数更高,所以一定要选择视同缴费年限,把重复的实际缴费年限退掉。
引用303楼春天之枫的发言:
社保局审档说有52个月视同缴费,实际缴费是从90.年1月开始的,请问工龄应该是从什么时候开始算起的,补充2001年调干从湖北入深户。

春天之枫
春天之枫

积分:-

注册时间:-

305楼
2026-02-02 09:39:44
谢谢回复.88年大学毕业参加工作,工龄社保局具体从什么时候算起,目前不清楚.


引用304楼无言不由衷的发言:
正常来说,视同缴费年限和实际参保年限加起来就是工龄。你这样问,是因为你的视同缴费年限和实际参保时段重复了吗?如果是这样,退休时社保局会让你选其中之一的年限来计算累计缴费年限,调入人员的缴费指数有保底1.529,应该会比实际缴费指数更高,所以一定要选择视同缴费年限,把重复的实际缴费年限退掉。
引用303楼春天之枫的发言:
社保局审档说有52个月视同缴费,实际缴费是从90.年1月开始的,请问工龄应该是从什么时候开始算起的,补充2001年调干从湖北入深户。

无言不由衷
无言不由衷

积分:-

注册时间:-

306楼
2026-02-03 10:17:48 来自m.szhome.com
正常就是从参加工作那个月开始计算的。比如大学毕业生通常都是7月份报道,你就是1988年7月份开始参加工作。
引用305楼春天之枫的发言:
谢谢回复.88年大学毕业参加工作,工龄社保局具体从什么时候算起,目前不清楚.


引用304楼无言不由衷的发言:
正常来说,视同缴费年限和实际参保年限加起来就是工龄。你这样问,是因为你的视同缴费年限和实际参保时段重复了吗?如果是这样,退休时社保局会让你选其中之一的年限来计算累计缴费年限,调入人员的缴费指数有保底1.529,应该会比实际缴费指数更高,所以一定要选择视同缴费年限,把重复的实际缴费年限退掉。
引用303楼春天之枫的发言:
社保局审档说有52个月视同缴费,实际缴费是从90.年1月开始的,请问工龄应该是从什么时候开始算起的,补充2001年调干从湖北入深户。

如风随影
如风随影

积分:-

注册时间:-

307楼
2026-02-25 16:14:46
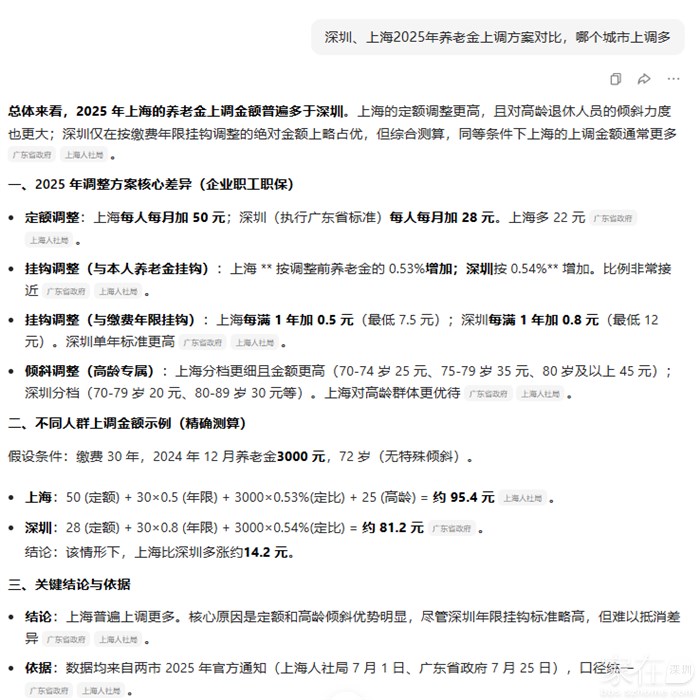
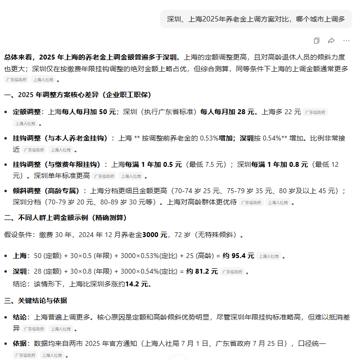
最近发现,深圳每年养老金上调方案执行的是广东省标准(没有深圳单独标准),导致深圳每年养老金上调幅度远低于北京、上海
比如2025年养老金上调方案中:
定额调整上海每人每月加 50 元;深圳(执行广东省标准)每人每月加 28 元。上海多 22 元
倾斜调整(高龄专属)上海分档更细且金额更高(70-74 岁 25 元、75-79 岁 35 元、80 岁及以上 45 元);深圳分档(70-79 岁 20 元、80-89 岁 30 元等)。上海对高龄群体更优待
明明是上海老龄化严重,养老负担更重,深圳养老负担轻,同是一线城市,深圳为什么对待退休人员待遇这么差啊啊啊



如风随影
如风随影

积分:-

注册时间:-

308楼
2026-02-25 16:17:41
每年养老金上调幅度,北京 > 上海> 深圳 
本来北京、上海退休金比深圳就高,每月涨幅再比深圳高一截,常年累月,退休金差额越来越大。
下面两个表分别按缴费30年,原养老金3000元/月和5000元/月,计算和北京、上海退休金上调幅度差别





下雪2026
下雪2026

积分:-

注册时间:-

309楼
2026-02-26 12:09:44
羡慕这个退休工资

13066870767
13066870767

积分:-

注册时间:-

310楼
2026-03-06 17:50:28
我按最低标准交的,能领几个铜板
闲云野鹤
闲云野鹤

积分:-

注册时间:-

311楼
2026-03-12 23:57:32
楼主,你为啥工龄24年就可以退休了?羡慕嫉妒恨啊
引用3楼楼主的发言:
这个很正常,和工龄蛮大关系,我的工龄只有23年多一点
引用88楼麦秆的发言:
你个人账户上有51万,8千多的退休金,但我看成都有人嗮的,个人账户上31万,也是8千多,不合理啊
fredkim
fredkim

积分:-

注册时间:-

312楼
2026-03-14 18:05:17
请问1998年6月份之前缴费有什么说法吗?
引用2楼无言不由衷的发言:
哇,个人账户余额51万多,也才领8000多块,看来缴费时间太重要了,如果1998年6月份之前就有缴费,估计退休金能过万。
fredkim
fredkim

积分:-

注册时间:-

313楼
2026-03-14 18:30:18
为什么补缴医保?不是已经交了23年多了吗?
无言不由衷
无言不由衷

积分:-

注册时间:-

314楼
2026-03-15 18:29:44 来自m.szhome.com
很多地方以这个时间点作为视同缴费年限认定的截止时间,在此之前参加工作即使没有真正缴社保,也视同参保了,以工龄计入缴费年限,而且缴费基数极大可能比实缴还高,如果是调入深户,保底1.529的指数。
引用312楼fredkim的发言:
请问1998年6月份之前缴费有什么说法吗?
引用2楼无言不由衷的发言:
哇,个人账户余额51万多,也才领8000多块,看来缴费时间太重要了,如果1998年6月份之前就有缴费,估计退休金能过万。
无言不由衷
无言不由衷

积分:-

注册时间:-

315楼
2026-03-15 18:30:19 来自m.szhome.com
医保要缴满25年。
引用313楼fredkim的发言:
为什么补缴医保?不是已经交了23年多了吗?
  • 插入图片

    支持一次选择9张图片上传(使用Ctrl、Shift选中);

    支持jpg、png、gif,单张图片不超过10M,png不超过1M,gif不超过300K。

    • 继续添加

  • 提到好友

3(16px)

楼主最近发表

相关帖子

    大家都在看

    下载家在深圳APP

    关注家在公众号