家在深圳,真实业主生活圈_房网论坛

0

|

5

818清水河生命健康创新基地旧改(250+199研发用房高楼)

你想表达什么
你想表达什么

积分:-

注册时间:-

主楼
2021-02-02 14:45:25
标签: 点击标签查看相关内容

818清水河生命健康创新基地旧改(250+199研发用房高楼)

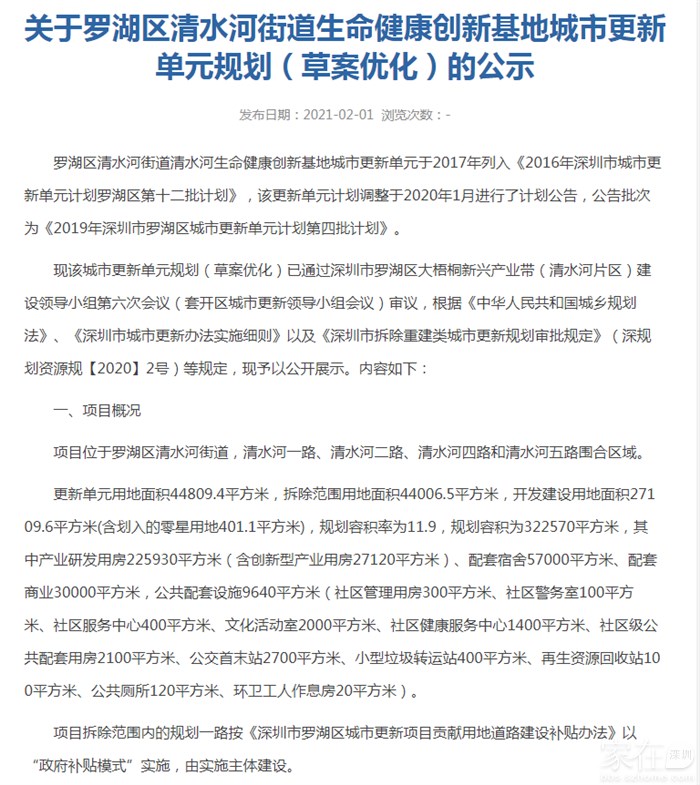
 项目位于罗湖区清水河街道,清水河一路、清水河二路、清水河四路和清水河五路围合区域。
  更新单元用地面积44809.4平方米,拆除范围用地面积44006.5平方米,开发建设用地面积27109.6平方米(含划入的零星用地401.1平方米),规划容积率为11.9,规划容积为322570平方米,其中产业研发用房225930平方米(含创新型产业用房27120平方米)、配套宿舍57000平方米、配套商业30000平方米,公共配套设施9640平方米(社区管理用房300平方米、社区警务室100平方米、社区服务中心400平方米、文化活动室2000平方米、社区健康服务中心1400平方米、社区级公共配套用房2100平方米、公交首末站2700平方米、小型垃圾转运站400平方米、再生资源回收站100平方米、公共厕所120平方米、环卫工人作息房20平方米)。



分享
0
你想表达什么
你想表达什么

积分:-

注册时间:-

沙发
2021-02-02 14:47:40
一共两个地块。


你想表达什么
你想表达什么

积分:-

注册时间:-

板凳
2021-02-02 14:49:56
位置图






你想表达什么
你想表达什么

积分:-

注册时间:-

地板
2021-02-02 14:50:49
重点,250+199米的研发高楼。




你想表达什么
你想表达什么

积分:-

注册时间:-

4楼
2021-02-02 14:51:35
可以看看数据。




黄田水湖贝
黄田水湖贝

积分:-

注册时间:-

5楼
2021-02-02 16:27:14
厉害
  • 插入图片

    支持一次选择9张图片上传(使用Ctrl、Shift选中);

    支持jpg、png、gif,单张图片不超过10M,png不超过1M,gif不超过300K。

    • 继续添加

  • 提到好友

3(16px)

楼主最近发表

相关帖子

    大家都在看

    下载家在深圳APP

    关注家在公众号