家在深圳,真实业主生活圈_房网论坛

0

|

85

壹成中心10备案价6.7-7.3万(10楼销售方案,29楼359个登记,50楼摇号)

Echo_Maple
Echo_Maple

积分:-

注册时间:-

21楼
2022-04-17 18:06:45
都2022年了,居然还有傻空?

jackafa
jackafa

积分:-

注册时间:-

22楼
2022-04-17 18:14:35
鸿荣源的房子,便宜不了的
卷起来
卷起来

积分:-

注册时间:-

23楼
2022-04-17 20:05:40 来自iPhone客户端
壹城时尚花园销售方案
4月21日摇号选房















卷起来
卷起来

积分:-

注册时间:-

24楼
2022-04-17 20:06:01 来自iPhone客户端
















MR_homo_
MR_homo_

积分:-

注册时间:-

25楼
2022-04-18 13:59:48 来自iPhone客户端
想问下,十区是不是有公租房?
longhua1234
longhua1234

积分:-

注册时间:-

26楼
2022-04-18 14:02:21
反而2022年的空更有信心
都连出10把大了,总要出一回小了吧。
引用21楼Echo_Maple的发言:
都2022年了,居然还有傻空?

魁哥_Christian
魁哥_Christian

积分:-

注册时间:-

27楼
2022-04-18 18:56:16 来自iPhone客户端
海量供应,炒客凉凉
卷起来
卷起来

积分:-

注册时间:-

28楼
2022-04-20 08:29:30 来自iPhone客户端
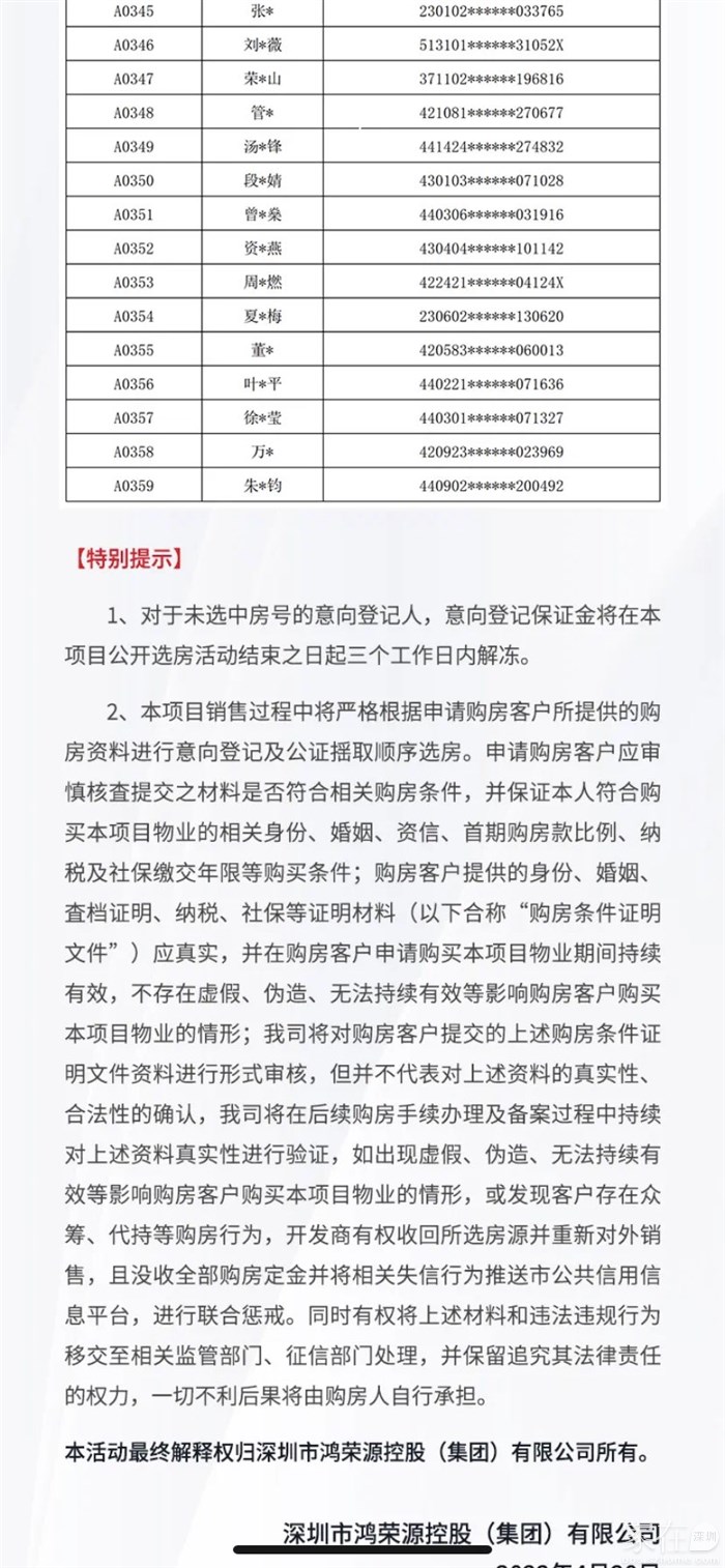
壹城时尚花园意向登记人名册
1049套359个登记













卷起来
卷起来

积分:-

注册时间:-

29楼
2022-04-20 08:29:55 来自iPhone客户端
壹城时尚花园公证摇号及规则

qietingfengyin
qietingfengyin

积分:-

注册时间:-

30楼
2022-04-20 08:35:46 来自m.szhome.com
才3分之一的认筹人数,连观澜万科启程都比不上,直接把我吓跑了,明天能去化两成吗?难道真的叫“一成”中心
生在最好的日子里
生在最好的日子里

积分:-

注册时间:-

31楼
2022-04-20 13:19:16 来自Android手机客户端
我的妈呀。才350,远远低于我的想象。我以为会畅销的。看来我也放弃了,等沙井海岸城吧,才5万多,位置比这好。
生活的大字报
生活的大字报

积分:-

注册时间:-

32楼
2022-04-20 13:28:02 来自Android手机客户端
用户被禁言
孺子牛88
孺子牛88

积分:-

注册时间:-

33楼
2022-04-20 14:36:43 来自Android手机客户端
要崩盘了,留着开发商自己玩吧
菲尼克斯太阳
菲尼克斯太阳

积分:-

注册时间:-

34楼
2022-04-20 15:07:05
并且这个十区相对来说算是个不错的区了,隔龙华地铁口又近
任我行1560717_微信
任我行1560717_微信

积分:-

注册时间:-

35楼
2022-04-20 16:18:52
用户被禁言
Echo_Maple
Echo_Maple

积分:-

注册时间:-

36楼
2022-04-20 16:55:40
股狗亏钱是活该的,就那点水平还以为自己多有技术。
引用36楼任我行1560717_微信的发言:
2022年,居然,还有看空股市的傻空?

引用21楼Echo_Maple的发言:
都2022年了,居然还有傻空?

骄艳人生
骄艳人生

积分:-

注册时间:-

37楼
2022-04-20 17:49:31 来自Android手机客户端
二手中介不靠谱,这个价目前卖不了多少
任我行1560717_微信
任我行1560717_微信

积分:-

注册时间:-

38楼
2022-04-20 20:29:58
用户被禁言
Echo_Maple
Echo_Maple

积分:-

注册时间:-

39楼
2022-04-20 21:06:28
08年就买房的人能亏到哪?

引用39楼任我行1560717_微信的发言:
楼民,亏损也是活该了的,就那点水平还以为自己多有技术,就是韭菜的命,这次,估计会被太套一辈子。

股民,亏者少没有杠杆,就是D80%,还有20%留,现在,楼民亏,D个30%,亏完首付了,本金就全没有了,余下的都是每年的亏损。
引用37楼Echo_Maple的发言:
股狗亏钱是活该的,就那点水平还以为自己多有技术。
引用36楼任我行1560717_微信的发言:
2022年,居然,还有看空股市的傻空?

引用21楼Echo_Maple的发言:
都2022年了,居然还有傻空?

任我行1560717_微信
任我行1560717_微信

积分:-

注册时间:-

40楼
2022-04-20 21:08:36
用户被禁言
  • 插入图片

    支持一次选择9张图片上传(使用Ctrl、Shift选中);

    支持jpg、png、gif,单张图片不超过10M,png不超过1M,gif不超过300K。

    • 继续添加

  • 提到好友

3(16px)

楼主最近发表

相关帖子

    大家都在看

    下载家在深圳APP

    关注家在公众号