家在深圳,真实业主生活圈_房网论坛

0

|

33

曝光黑心企业

说说搬家那点事
说说搬家那点事

积分:-

注册时间:-

21楼
2025-07-16 19:45:10 来自Android手机客户端
该机构全称:深圳市誉*行信息科技有限公司

该机构的人时常在本论坛发帖,总之,大家注意,作为被他们坑过的人,我不希望有人再上当
为什么不好取名
为什么不好取名

积分:-

注册时间:-

22楼
2025-07-21 14:39:17
之前实事求是的回复了一条,被删除了




引用19楼楼主的发言:
昨天下午收到深圳市仲裁委信息,仲裁结果已出,半个月左右时间,市仲裁委效率还是蛮高的!
旺多多
旺多多

积分:-

注册时间:-

23楼
2025-07-21 18:08:21 来自Android手机客户端
打工人太难了!
引用为什么不好取名的发言:
之前实事求是的回复了一条,被删除了

引用19楼楼主的发言:
昨天下午收到深圳市仲裁委信息,仲裁结果已出,半个月左右时间,市仲裁委效率还是蛮高的!
旺多多
旺多多

积分:-

注册时间:-

24楼
2025-08-04 18:39:24 来自Android手机客户端
今天已经去法院提交强制执行申请!

为什么不好取名
为什么不好取名

积分:-

注册时间:-

25楼
2025-08-06 09:22:13



为什么不好取名
为什么不好取名

积分:-

注册时间:-

26楼
2025-08-06 09:23:33
这个保证金,是风险保证金,需要承受案件败诉的风险
引用27楼为什么不好取名的发言:


为什么不好取名
为什么不好取名

积分:-

注册时间:-

27楼
2025-08-06 09:26:14
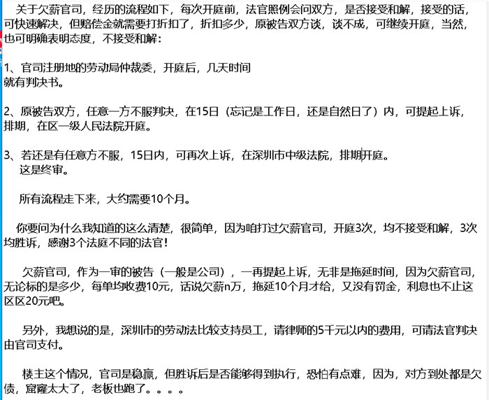
这一条果然被秒删,不知触犯了板猪那根神经。。。

索性生成了图片,否则码字一堆,但就是发不出来
引用27楼为什么不好取名的发言:


旺多多
旺多多

积分:-

注册时间:-

28楼
2025-08-06 11:42:11 来自Android手机客户端
公司账户已经很久都不进钱的,前面好几个同事强制执行过,冻结过,没有钱,老板早就把能转移都转移了,几台车都卖了,能卖的都卖了的!遇到这样的黑心企业打工人真的是没有一点办法!
引用为什么不好取名的发言:


旺多多
旺多多

积分:-

注册时间:-

29楼
2025-08-06 11:45:52 来自Android手机客户端
这么奇怪的么
引用为什么不好取名的发言:
这一条果然被秒删,不知触犯了板猪那根神经。。。

索性生成了图片,否则码字一堆,但就是发不出来
引用27楼为什么不好取名的发言:


为什么不好取名
为什么不好取名

积分:-

注册时间:-

30楼
2025-08-07 11:50:22
对呀,就是这么神奇。。

估计后台是机器人,板猪设置了某些莫名其妙的关键字。。。

但,不知哪个关键词触发了这个神奇
引用31楼楼主的发言:
这么奇怪的么
引用为什么不好取名的发言:
这一条果然被秒删,不知触犯了板猪那根神经。。。

索性生成了图片,否则码字一堆,但就是发不出来
引用27楼为什么不好取名的发言:


旺多多
旺多多

积分:-

注册时间:-

31楼
2025-08-08 00:48:34 来自Android手机客户端
是的,应该是你发的信息里面包含了关键字或者词,现在各大平台都是一样的,有监管,没有办法。
引用为什么不好取名的发言:
对呀,就是这么神奇。。

估计后台是机器人,板猪设置了某些莫名其妙的关键字。。。

但,不知哪个关键词触发了这个神奇
引用31楼楼主的发言:
这么奇怪的么
引用为什么不好取名的发言:
这一条果然被秒删,不知触犯了板猪那根神经。。。

索性生成了图片,否则码字一堆,但就是发不出来
引用27楼为什么不好取名的发言:


  • 插入图片

    支持一次选择9张图片上传(使用Ctrl、Shift选中);

    支持jpg、png、gif,单张图片不超过10M,png不超过1M,gif不超过300K。

    • 继续添加

  • 提到好友

3(16px)

楼主最近发表

相关帖子

    大家都在看

    下载家在深圳APP

    关注家在公众号